您所在的位置:首页 > 茶道养生 > 正文
茶道养生
联系我们

景区热线:0722-4819000

市区热线:0722-3329111

茶叶基地:0722-4819158

集团办公:0722-4819168

茶道养生

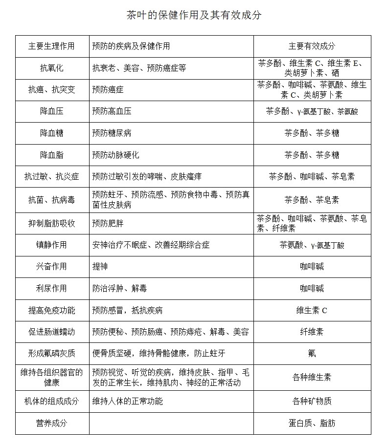
茶叶的保健作用及其有效成分

作者:admin 来源: 日期:2015/9/2 16:35:13 人气:234

    标签: